Files
cinder/doc/source/images/architecture.png
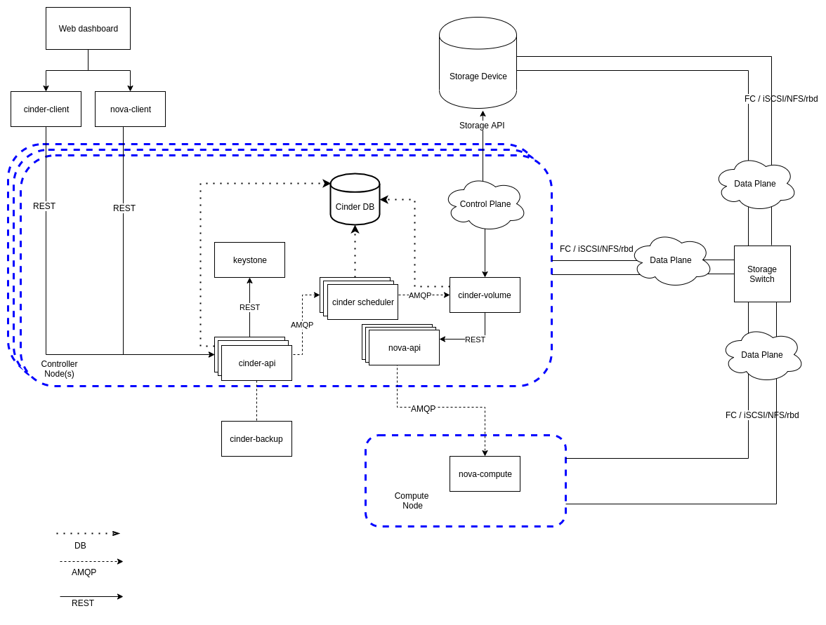
Shatadru Bandyopadhyay e833ea8b20 docs: update cinder system architecture page
Add png detailing interactions between different cinder components

Related-Bug: 1848361

Change-Id: If81de71d4719db2e194b95626229a73d1ed4bfb9
2019-10-17 03:01:08 +05:30

98 KiB
1176x891px