Files
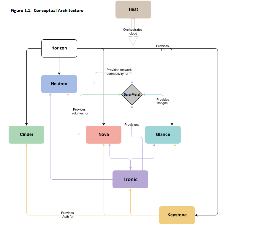
ironic/doc/source/images/conceptual_architecture.png
Ruby Loo 616da5de17 Use .png instead of .gif images
This replaces the two image files used in the Admin Guide, "Introduction
to Ironic" page. The images were in .gif and are being replaced with
their .png counterparts, because .png is a better format.

Change-Id: Iec831d37f58f4e159b0cfc197bac5dad433d32cf
2014-06-12 20:45:20 +00:00

48 KiB
859x782px