Files
ironic/doc/source/user/index.rst
Dmitry Tantsur 382a43627e Mark the iSCSI deploy as deprecated in the docs
Also move it to the bottom of the user guide and fix some ancient
bits (more fixing required).

Change-Id: I118d3385110c85cb6e5f1beacb7c5d1887bda616
2020-12-29 17:34:35 +01:00

17 KiB

Bare Metal Service User Guide

Ironic is an OpenStack project which provisions bare metal (as opposed to virtual) machines. It may be used independently or as part of an OpenStack Cloud, and integrates with the OpenStack Identity (keystone), Compute (nova), Network (neutron), Image (glance) and Object (swift) services.

When the Bare Metal service is appropriately configured with the Compute and Network services, it is possible to provision both virtual and physical machines through the Compute service's API. However, the set of instance actions is limited, arising from the different characteristics of physical servers and switch hardware. For example, live migration can not be performed on a bare metal instance.

The community maintains reference drivers that leverage open-source technologies (eg. PXE and IPMI) to cover a wide range of hardware. Ironic's pluggable driver architecture also allows hardware vendors to write and contribute drivers that may improve performance or add functionality not provided by the community drivers.

Why Provision Bare Metal

Here are a few use-cases for bare metal (physical server) provisioning in cloud; there are doubtless many more interesting ones:

  • High-performance computing clusters
  • Computing tasks that require access to hardware devices which can't be virtualized
  • Database hosting (some databases run poorly in a hypervisor)
  • Single tenant, dedicated hardware for performance, security, dependability and other regulatory requirements
  • Or, rapidly deploying a cloud infrastructure

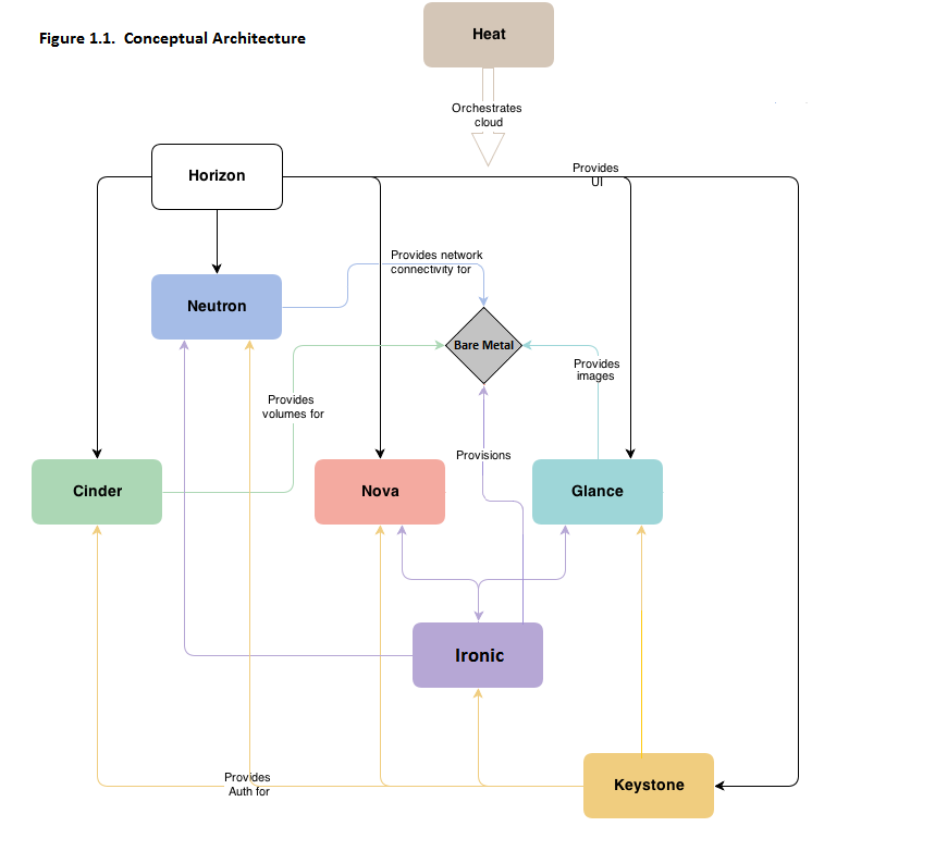
Conceptual Architecture

The following diagram shows the relationships and how all services come into play during the provisioning of a physical server. (Note that Ceilometer and Swift can be used with Ironic, but are missing from this diagram.)

Key Technologies for Bare Metal Hosting

Preboot Execution Environment (PXE)

PXE is part of the Wired for Management (WfM) specification developed by Intel and Microsoft. The PXE enables system's BIOS and network interface card (NIC) to bootstrap a computer from the network in place of a disk. Bootstrapping is the process by which a system loads the OS into local memory so that it can be executed by the processor. This capability of allowing a system to boot over a network simplifies server deployment and server management for administrators.

Dynamic Host Configuration Protocol (DHCP)

DHCP is a standardized networking protocol used on Internet Protocol (IP) networks for dynamically distributing network configuration parameters, such as IP addresses for interfaces and services. Using PXE, the BIOS uses DHCP to obtain an IP address for the network interface and to locate the server that stores the network bootstrap program (NBP).

Network Bootstrap Program (NBP)

NBP is equivalent to GRUB (GRand Unified Bootloader) or LILO (LInux LOader) -loaders which are traditionally used in local booting. Like the boot program in a hard drive environment, the NBP is responsible for loading the OS kernel into memory so that the OS can be bootstrapped over a network.

Trivial File Transfer Protocol (TFTP)

TFTP is a simple file transfer protocol that is generally used for automated transfer of configuration or boot files between machines in a local environment. In a PXE environment, TFTP is used to download NBP over the network using information from the DHCP server.

Intelligent Platform Management Interface (IPMI)

IPMI is a standardized computer system interface used by system administrators for out-of-band management of computer systems and monitoring of their operation. It is a method to manage systems that may be unresponsive or powered off by using only a network connection to the hardware rather than to an operating system.

Understanding Bare Metal Deployment

What happens when a boot instance request comes in? The below diagram walks through the steps involved during the provisioning of a bare metal instance.

These pre-requisites must be met before the deployment process:

  • Dependent packages to be configured on the Bare Metal service node(s) where ironic-conductor is running like tftp-server, ipmi, syslinux etc for bare metal provisioning.
  • Nova must be configured to make use of the bare metal service endpoint and compute driver should be configured to use ironic driver on the Nova compute node(s).
  • Flavors to be created for the available hardware. Nova must know the flavor to boot from.
  • Images to be made available in Glance. Listed below are some image types required for successful bare metal deployment:
    • bm-deploy-kernel
    • bm-deploy-ramdisk
    • user-image
    • user-image-vmlinuz
    • user-image-initrd
  • Hardware to be enrolled via the bare metal API service.

Deploy Process

This describes a typical bare metal node deployment within OpenStack using PXE to boot the ramdisk. Depending on the ironic driver interfaces used, some of the steps might be marginally different, however the majority of them will remain the same.

  1. A boot instance request comes in via the Nova API, through the message queue to the Nova scheduler.

  2. Nova scheduler applies filters and finds the eligible hypervisor. The nova scheduler also uses the flavor's extra_specs, such as cpu_arch, to match the target physical node.

  3. Nova compute manager claims the resources of the selected hypervisor.

  4. Nova compute manager creates (unbound) tenant virtual interfaces (VIFs) in the Networking service according to the network interfaces requested in the nova boot request. A caveat here is, the MACs of the ports are going to be randomly generated, and will be updated when the VIF is attached to some node to correspond to the node network interface card's (or bond's) MAC.

  5. A spawn task is created by the nova compute which contains all the information such as which image to boot from etc. It invokes the driver.spawn from the virt layer of Nova compute. During the spawn process, the virt driver does the following:

    1. Updates the target ironic node with the information about deploy image, instance UUID, requested capabilities and various flavor properties.
    2. Validates node's power and deploy interfaces, by calling the ironic API.
    3. Attaches the previously created VIFs to the node. Each neutron port can be attached to any ironic port or port group, with port groups having higher priority than ports. On ironic side, this work is done by the network interface. Attachment here means saving the VIF identifier into ironic port or port group and updating VIF MAC to match the port's or port group's MAC, as described in bullet point 4.
    4. Generates config drive, if requested.
  6. Nova's ironic virt driver issues a deploy request via the Ironic API to the Ironic conductor servicing the bare metal node.

  7. Virtual interfaces are plugged in and Neutron API updates DHCP port to set PXE/TFTP options. In case of using neutron network interface, ironic creates separate provisioning ports in the Networking service, while in case of flat network interface, the ports created by nova are used both for provisioning and for deployed instance networking.

  8. The ironic node's boot interface prepares (i)PXE configuration and caches deploy kernel and ramdisk.

  9. The ironic node's management interface issues commands to enable network boot of a node.

  10. The ironic node's deploy interface caches the instance image, kernel and ramdisk if needed (it is needed in case of netboot for example).

  11. The ironic node's power interface instructs the node to power on.

  12. The node boots the deploy ramdisk.

  13. Depending on the exact driver used, the deploy ramdisk downloads the image from a URL (direct-deploy) or the conductor uses SSH to execute commands (ansible-deploy). The URL can be generated by Swift API-compatible object stores, for example Swift itself or RadosGW, or provided by a user.

    The image deployment is done.

  14. The node's boot interface switches pxe config to refer to instance images (or, in case of local boot, sets boot device to disk), and asks the ramdisk agent to soft power off the node. If the soft power off by the ramdisk agent fails, the bare metal node is powered off via IPMI/BMC call.

  15. The deploy interface triggers the network interface to remove provisioning ports if they were created, and binds the tenant ports to the node if not already bound. Then the node is powered on.

    Note

    There are 2 power cycles during bare metal deployment; the first time the node is powered-on when ramdisk is booted, the second time after the image is deployed.

  16. The bare metal node's provisioning state is updated to active.

Below is the diagram that describes the above process.

digraph "Deployment Steps" {

node [shape=box, style=rounded, fontsize=10]; edge [fontsize=10];

/* cylinder shape works only in graphviz 2.39+ */ { rank=same; node [shape=cylinder]; "Nova DB"; "Ironic DB"; } { rank=same; "Nova API"; "Ironic API"; } { rank=same; "Nova Message Queue"; "Ironic Message Queue"; } { rank=same; "Ironic Conductor"; "TFTP Server"; } { rank=same; "Deploy Interface"; "Boot Interface"; "Power Interface"; "Management Interface"; } { rank=same; "Glance"; "Neutron"; } "Bare Metal Nodes" [shape=box3d];

"Nova API" -> "Nova Message Queue" [label=" 1"]; "Nova Message Queue" -> "Nova Conductor" [dir=both]; "Nova Message Queue" -> "Nova Scheduler" [label=" 2"]; "Nova Conductor" -> "Nova DB" [dir=both, label=" 3"]; "Nova Message Queue" -> "Nova Compute" [dir=both]; "Nova Compute" -> "Neutron" [label=" 4"]; "Nova Compute" -> "Nova Ironic Virt Driver" [label=5]; "Nova Ironic Virt Driver" -> "Ironic API" [label=6]; "Ironic API" -> "Ironic Message Queue"; "Ironic Message Queue" -> "Ironic Conductor" [dir=both]; "Ironic API" -> "Ironic DB" [dir=both]; "Ironic Conductor" -> "Ironic DB" [dir=both, label=16]; "Ironic Conductor" -> "Boot Interface" [label="8, 14"]; "Ironic Conductor" -> "Management Interface" [label=" 9"]; "Ironic Conductor" -> "Deploy Interface" [label=10]; "Deploy Interface" -> "Network Interface" [label="7, 15"]; "Ironic Conductor" -> "Power Interface" [label=11]; "Ironic Conductor" -> "Glance"; "Network Interface" -> "Neutron"; "Power Interface" -> "Bare Metal Nodes"; "Management Interface" -> "Bare Metal Nodes"; "TFTP Server" -> "Bare Metal Nodes" [label=12]; "Ironic Conductor" -> "Bare Metal Nodes" [style=dotted, label=13]; "Boot Interface" -> "TFTP Server";

}

The following two examples describe what ironic is doing in more detail, leaving out the actions performed by nova and some of the more advanced options.

Example 1: PXE Boot and Direct Deploy Process

This process is how direct-deploy works.

diagram {

Nova; API; Conductor; Neutron; HTTPStore; "TFTP/HTTPd"; Node; activation = none; edge_length = 250; span_height = 1; default_note_color = white; default_fontsize = 14;

Nova -> API [label = "Set instance_infon(image_source,nroot_gb, etc.)"]; Nova -> API [label = "Validate power and deployninterfaces"]; Nova -> API [label = "Plug VIFs to the node"]; Nova -> API [label = "Set provision_state,noptionally pass configdrive"]; API -> Conductor [label = "do_node_deploy()"]; Conductor -> Conductor [label = "Validate power and deploy interfaces"]; Conductor -> HTTPStore [label = "Store configdrive if configdrive_use_swift noption is set"]; Conductor -> Node [label = "POWER OFF"]; Conductor -> Neutron [label = "Attach provisioning network to port(s)"]; Conductor -> Neutron [label = "Update DHCP boot options"]; Conductor -> Conductor [label = "Prepare PXEnenvironment forndeployment"]; Conductor -> Node [label = "Set PXE boot device nthrough the BMC"]; Conductor -> Conductor [label = "Cache deploynand instancenkernel and ramdisk"]; Conductor -> Node [label = "REBOOT"]; Node -> Neutron [label = "DHCP request"]; Neutron -> Node [label = "next-server = Conductor"]; Node -> Node [label = "Runs agentnramdisk"]; Node -> API [label = "lookup()"]; API -> Node [label = "Pass UUID"]; Node -> API [label = "Heartbeat (UUID)"]; API -> Conductor [label = "Heartbeat"]; Conductor -> Node [label = "Continue deploy asynchronously: Pass image, disk info"]; Node -> HTTPStore [label = "Downloads image, writes to disk, nwrites configdrive if present"]; === Heartbeat periodically === Conductor -> Node [label = "Is deploy done?"]; Node -> Conductor [label = "Still working..."]; === ... === Node -> Conductor [label = "Deploy is done"]; Conductor -> Node [label = "Install boot loader, if requested"]; Conductor -> Neutron [label = "Update DHCP boot options"]; Conductor -> Conductor [label = "Prepare PXEnenvironment forninstance imagenif needed"]; Conductor -> Node [label = "Set boot device either to PXE or to disk"]; Conductor -> Node [label = "Collect ramdisk logs"]; Conductor -> Node [label = "POWER OFF"]; Conductor -> Neutron [label = "Detach provisioning networknfrom port(s)"]; Conductor -> Neutron [label = "Bind tenant port"]; Conductor -> Node [label = "POWER ON"]; Conductor -> Conductor [label = "Mark node asnACTIVE"];

}

(From a talk and slides)

Example 2: PXE Boot and iSCSI Deploy Process

This process is how the currently deprecated iscsi-deploy works.

diagram {

Nova; API; Conductor; Neutron; HTTPStore; "TFTP/HTTPd"; Node; activation = none; span_height = 1; edge_length = 250; default_note_color = white; default_fontsize = 14;

Nova -> API [label = "Set instance_infon(image_source,nroot_gb, etc.)"]; Nova -> API [label = "Validate power and deployninterfaces"]; Nova -> API [label = "Plug VIFs to the node"]; Nova -> API [label = "Set provision_state,noptionally pass configdrive"]; API -> Conductor [label = "do_node_deploy()"]; Conductor -> Conductor [label = "Validate power and deploy interfaces"]; Conductor -> HTTPStore [label = "Store configdrive if configdrive_use_swift noption is set"]; Conductor -> Node [label = "POWER OFF"]; Conductor -> Neutron [label = "Attach provisioning network to port(s)"]; Conductor -> Neutron [label = "Update DHCP boot options"]; Conductor -> Conductor [label = "Prepare PXEnenvironment forndeployment"]; Conductor -> Node [label = "Set PXE boot device nthrough the BMC"]; Conductor -> Conductor [label = "Cache deploynkernel, ramdisk,ninstance images"]; Conductor -> Node [label = "REBOOT"]; Node -> Neutron [label = "DHCP request"]; Neutron -> Node [label = "next-server = Conductor"]; Node -> Node [label = "Runs agentnramdisk"]; Node -> API [label = "lookup()"]; API -> Node [label = "Pass UUID"]; Node -> API [label = "Heartbeat (UUID)"]; API -> Conductor [label = "Heartbeat"]; Conductor -> Node [label = "Send IPA a command to expose disks via iSCSI"]; Conductor -> Node [label = "iSCSI attach"]; Conductor -> Node [label = "Copies user image and configdrive, if present"]; Conductor -> Node [label = "iSCSI detach"]; Conductor -> Conductor [label = "Delete instancenimage from cache"]; Conductor -> Node [label = "Install boot loader, if requested"]; Conductor -> Neutron [label = "Update DHCP boot options"]; Conductor -> Conductor [label = "Prepare PXEnenvironment forninstance image"]; Conductor -> Node [label = "Set boot device either to PXE or to disk"]; Conductor -> Node [label = "Collect ramdisk logs"]; Conductor -> Node [label = "POWER OFF"]; Conductor -> Neutron [label = "Detach provisioning networknfrom port(s)"]; Conductor -> Neutron [label = "Bind tenant port"]; Conductor -> Node [label = "POWER ON"]; Conductor -> Conductor [label = "Mark node asnACTIVE"];

}

(From a talk and slides)