In a lot of placeses we are using word "benchmark" which can mean workload, subtask, or test case which is very confusing. This patch partially address wrong usage of "benchamrk" word Change-Id: Id3b2b7ae841a5243684c12cc51c96f005dbe7544
6.3 KiB
Overview
Rally is a generic testing tool that automates and unifies multi-node OpenStack deployment, verification, testing & profiling. It can be used as a basic tool for an OpenStack CI/CD system that would continuously improve its SLA, performance and stability.
Who Is Using Rally
Here's a small selection of some of the many companies using Rally:
Use Cases
Let's take a look at 3 major high level Use Cases of Rally:
Generally, there are a few typical cases where Rally proves to be of great use:
Automate measuring & profiling focused on how new code changes affect the OS performance;
Using Rally profiler to detect scaling & performance issues;
Investigate how different deployments affect the OS performance:
- Find the set of suitable OpenStack deployment architectures;
- Create deployment specifications for different loads (amount of controllers, swift nodes, etc.);
Automate the search for hardware best suited for particular OpenStack cloud;
Automate the production cloud specification generation:
- Determine terminal loads for basic cloud operations: VM start & stop, Block Device create/destroy & various OpenStack API methods;
- Check performance of basic cloud operations in case of different loads.
Real-life examples
To be substantive, let's investigate a couple of real-life examples of Rally in action.
How does amqp_rpc_single_reply_queue affect performance?
Rally allowed us to reveal a quite an interesting fact about Nova. We used NovaServers.boot_and_delete scenario to see how the amqp_rpc_single_reply_queue option affects VM bootup time (it turns on a kind of fast RPC). Some time ago it was shown that cloud performance can be boosted by setting it on, so we naturally decided to check this result with Rally. To make this test, we issued requests for booting and deleting VMs for a number of concurrent users ranging from 1 to 30 with and without the investigated option. For each group of users, a total number of 200 requests was issued. Averaged time per request is shown below:
So Rally has unexpectedly indicated that setting the *amqp_rpc_single_reply_queue* option apparently affects the cloud performance, but in quite an opposite way rather than it was thought before.
Performance of Nova list command
Another interesting result comes from the NovaServers.boot_and_list_server scenario, which enabled us to launch the following task with Rally:
- Task context: 1 temporary OpenStack user.
- Task scenario: boot a single VM from this user & list all VMs.
- Task runner: repeat this procedure 200 times in a continuous way.
During the execution of this task, the user has more and more VMs on each iteration. Rally has shown that in this case, the performance of the VM list command in Nova is degrading much faster than one might expect:
Complex scenarios
In fact, the vast majority of Rally scenarios is expressed as a sequence of "atomic" actions. For example, NovaServers.snapshot is composed of 6 atomic actions:
- boot VM
- snapshot VM
- delete VM
- boot VM from snapshot
- delete VM
- delete snapshot
Rally measures not only the performance of the scenario as a whole, but also that of single atomic actions. As a result, Rally also displays the atomic actions performance data for each scenario iteration in a quite detailed way:
Architecture
Usually OpenStack projects are implemented "as-a-Service", so Rally provides this approach. In addition, it implements a CLI-driven approach that does not require a daemon:
- Rally as-a-Service: Run rally as a set of daemons that present Web UI (work in progress) so 1 RaaS could be used by a whole team.
- Rally as-an-App: Rally as a just lightweight and portable CLI app (without any daemons) that makes it simple to use & develop.
The diagram below shows how this is possible:
The actual Rally core consists of 3 main components, listed below in the order they go into action:
- Deploy - store credentials about your deployments, credentials are used by verify and task commands. It has plugable mechanism that allows one to implement basic LCM for testing environment as well.
- Verify - wraps unittest based functional testing framework to provide complete tool with result storage and reporting. Currently has only plugin implemneted for OpenStack Tempest.
- Task - framework that allows to write parametrized plugins and combine them in complex test cases using YAML. Framework allows to produce all kinds of tests including functional, concurrency, regression, load, scale, capacity and even chaos testing.
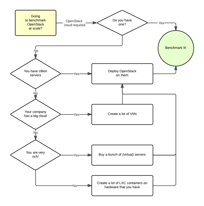
It should become fairly obvious why Rally core needs to be split to these parts if you take a look at the following diagram that visualizes a rough algorithm for starting testing clouds at scale.






