Files
rally-openstack/doc/source/images/Rally_QA.png
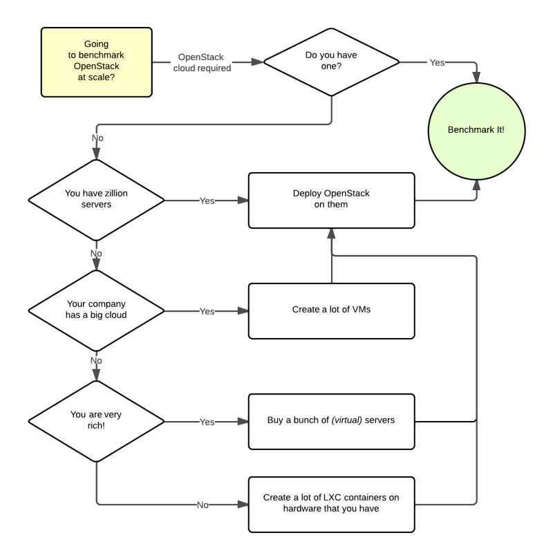
Mikhail Dubov 90ca881e84 Fix texts and images in docs
* Reuse the images from the repository in README
* Shrink the images to 800-1000px
* Fix incorrect sectioning, typos, missing info etc. on ReadTheDocs
* Add a tutorial step about the --abort-on-sla-failure feature
* Move Rally deployment engines to a separate tutorial step
* rally use deployment -> rally deployment use

Change-Id: Id5f492e40a041aa3308e9faa21b833220415323d
2015-03-10 15:08:15 +03:00

103 KiB
800x810px